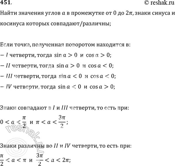
Упр.451 ГДЗ Алимов 10-11 класс (Алгебра)
Решение #1
Решение #2

Рассмотрим вариант решения задания из учебника Алимов, Колягин, Ткачёва 10 класс, Просвещение:
451 Найти значения углов а, заключённых в промежутке от 0 до 2пи, знаки синуса и косинуса которых совпадают; различны.
*размещая тексты в комментариях ниже, вы автоматически соглашаетесь с пользовательским соглашением