Упр.450 ГДЗ Алимов 10-11 класс (Алгебра)
Решение #1
Решение #2

Рассмотрим вариант решения задания из учебника Алимов, Колягин, Ткачёва 10 класс, Просвещение:
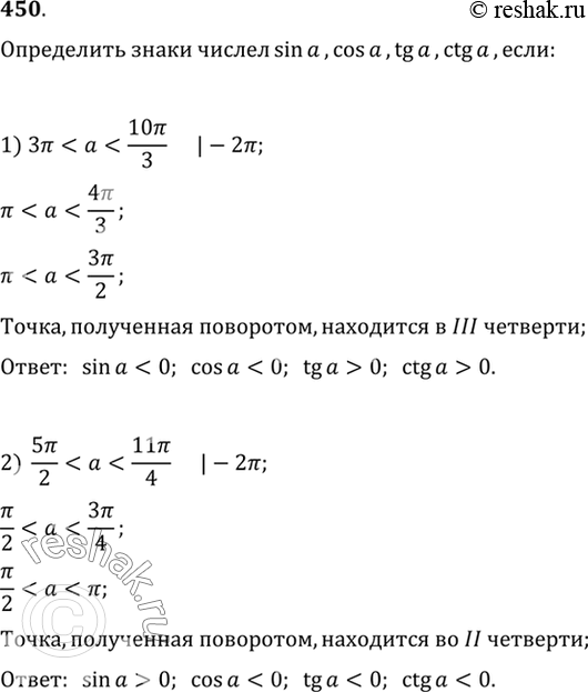
450 Каковы знаки чисел sin a, cos а, tg а, ctg а, если:
1) 3 пи < a < 10 пи/3;
2) 5 пи/2 < a < 11 пи/4.
*размещая тексты в комментариях ниже, вы автоматически соглашаетесь с пользовательским соглашением