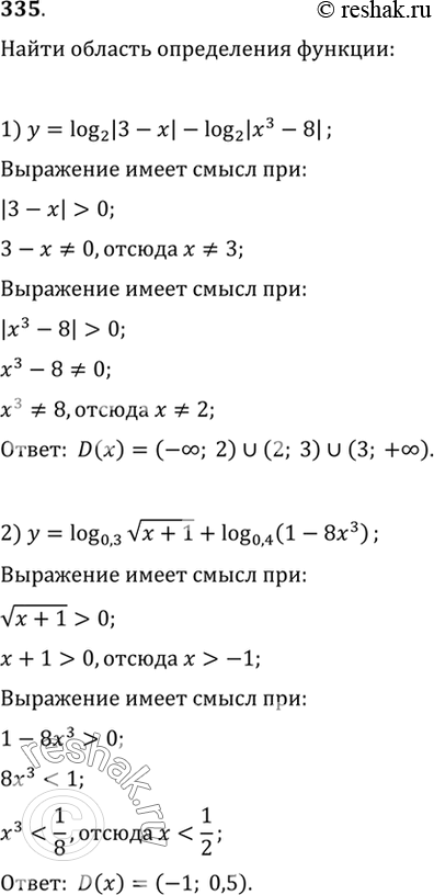
Упр.335 ГДЗ Алимов 10-11 класс (Алгебра)
Решение #1
Решение #2

Рассмотрим вариант решения задания из учебника Алимов, Колягин, Ткачёва 10 класс, Просвещение:
335 Найти область определения функции:
1) у = log2|3 - х| - log2|х3 - 8|;
2) y=log0,3 ( корень (x+1)) + log0,4 (1-8x3).
*размещая тексты в комментариях ниже, вы автоматически соглашаетесь с пользовательским соглашением