Упр.329 ГДЗ Алимов 10-11 класс (Алгебра)
Решение #1
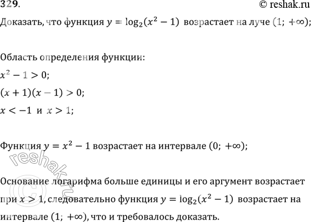
Решение #2

Рассмотрим вариант решения задания из учебника Алимов, Колягин, Ткачёва 10 класс, Просвещение:
329 Доказать, что функция у = log2 (x2 — 1) возрастает на промежутке (1; +бесконечность).
*размещая тексты в комментариях ниже, вы автоматически соглашаетесь с пользовательским соглашением