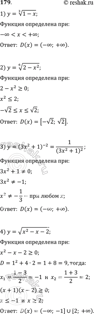
Упр.179 ГДЗ Алимов 10-11 класс (Алгебра)
Решение #1
Решение #2

Рассмотрим вариант решения задания из учебника Алимов, Колягин, Ткачёва 10 класс, Просвещение:
179 Найти область определения функции:
1) y= корень 3 степени (1-x);
2) y= корень 6 степени (2-x2);
3) y= (3x2+1)^-2;
4) y= корень (x2-x-2);
*размещая тексты в комментариях ниже, вы автоматически соглашаетесь с пользовательским соглашением