Упр.822 ГДЗ Алимов 10-11 класс (Алгебра)
Решение #1
Решение #2

Рассмотрим вариант решения задания из учебника Алимов, Колягин, Ткачёва 11 класс, Просвещение:
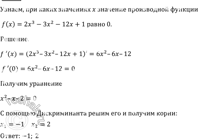
822 При каких значениях х значение производной функции f (х) = 2х3 - Зх2 - 12х + 1 равно 0?
*размещая тексты в комментариях ниже, вы автоматически соглашаетесь с пользовательским соглашением