Упр.321 ГДЗ Алимов 10-11 класс (Алгебра)
Решение #1
Решение #2

Рассмотрим вариант решения задания из учебника Алимов, Колягин, Ткачёва 10 класс, Просвещение:
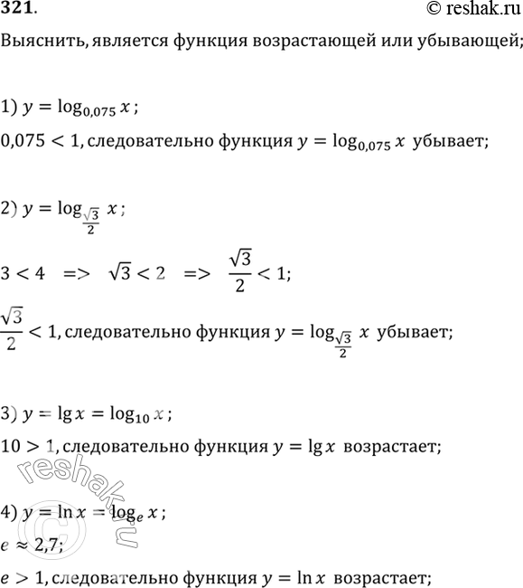
321 Выяснить, является ли возрастающей или убывающей функция:
1) y=log0,075(x);
2) y=log корень 3/2(x);
3) y=lgx;
4) y=lnx.
*размещая тексты в комментариях ниже, вы автоматически соглашаетесь с пользовательским соглашением