Упр.186 ГДЗ Алимов 10-11 класс (Алгебра)
Решение #1
Решение #2

Рассмотрим вариант решения задания из учебника Алимов, Колягин, Ткачёва 10 класс, Просвещение:
186. Найти функцию, обратную к данной, её область определения и множество значений:
1) y=2+ корень (x+2);
2) y=2+ корень (x+4);
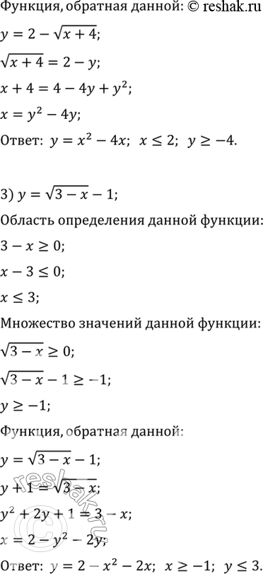
3) y=корень (3-x) - 1;
4) y= корень (1-x) +3.
*размещая тексты в комментариях ниже, вы автоматически соглашаетесь с пользовательским соглашением