Упр.1094 ГДЗ Лукашик 7-9 класс по физике (Физика)
Решение #1

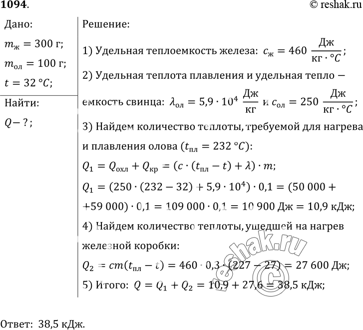
Рассмотрим вариант решения задания из учебника Лукашик, Иванова 8 класс, Просвещение:
1094. В железной коробке массой 300 г мальчик расплавил 100 г олова. Какое количество теплоты пошло на нагревание коробки и плавление олова, если начальная температура их была равна 32 °С?
*размещая тексты в комментариях ниже, вы автоматически соглашаетесь с пользовательским соглашением