№983 ГДЗ Рымкевич 10-11 класс (Физика)
Решение #1
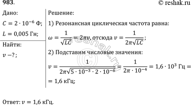
Решение #2

Рассмотрим вариант решения задания из учебника Рымкевич 10-11 класс, Дрофа:
В цепь включены конденсатор емкостью 2 мкФ и катушка индуктивностью 0,005 Гн. При какой частоте тока в этой цепи будет резонанс?
*размещая тексты в комментариях ниже, вы автоматически соглашаетесь с пользовательским соглашением