№98 ГДЗ Рымкевич 10-11 класс (Физика)
Решение #1
Решение #2

Рассмотрим вариант решения задания из учебника Рымкевич 10-11 класс, Дрофа:
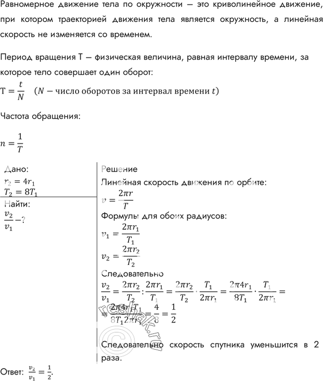
При увеличении в 4 раза радиуса круговой орбиты искусственного спутника Земли период его обращения увеличивается в 8 раз. Во сколько раз изменяется скорость движения спутника по орбите?
*размещая тексты в комментариях ниже, вы автоматически соглашаетесь с пользовательским соглашением