№96 ГДЗ Рымкевич 10-11 класс (Физика)
Решение #1
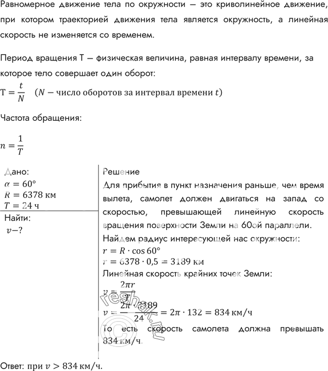
Решение #2
Решение #3

Рассмотрим вариант решения задания из учебника Рымкевич 10-11 класс, Дрофа:
С какой скоростью и в каком направлении должен лететь самолет по шестидесятой параллели, чтобы прибыть в пункт назначения раньше (по местному времени), чем он вылетел из пункта отправления? Возможно ли это для современных пассажирских самолетов?
*размещая тексты в комментариях ниже, вы автоматически соглашаетесь с пользовательским соглашением