№928 ГДЗ Рымкевич 10-11 класс (Физика)
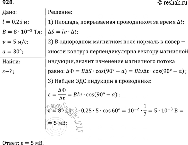
Решение #1
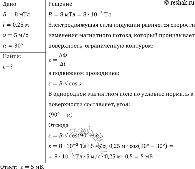
Решение #2

Рассмотрим вариант решения задания из учебника Рымкевич 10-11 класс, Дрофа:
Найти ЭДС индукции в проводнике с длиной активной части 0,25 м, перемещающемся в однородном магнитном поле индукцией 8 мТл со скоростью 5 м/с под углом 30° к вектору магнитной индукции.
*размещая тексты в комментариях ниже, вы автоматически соглашаетесь с пользовательским соглашением