№897 ГДЗ Рымкевич 10-11 класс (Физика)
Решение #1
Решение #2
Решение #3

Рассмотрим вариант решения задания из учебника Рымкевич 10-11 класс, Дрофа:
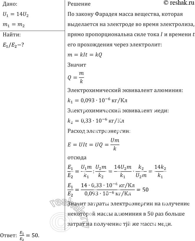
Сравнить затраты электроэнергии на получение электролитическим путем одинаковых масс алюминия и меди, если по нормам напряжение на ванне при получении алюминия в 14 раз больше, чем при рафинировании меди.
*размещая тексты в комментариях ниже, вы автоматически соглашаетесь с пользовательским соглашением