№849 ГДЗ Рымкевич 10-11 класс (Физика)

Решение #1

Изображение Протон в магнитном поле индукцией 0,01 Тл описал окружность радиусом 10 см. Найти скорость...

Решение #2

Изображение Протон в магнитном поле индукцией 0,01 Тл описал окружность радиусом 10 см. Найти скорость...

Решение #3

Изображение Протон в магнитном поле индукцией 0,01 Тл описал окружность радиусом 10 см. Найти скорость...
Загрузка...

Рассмотрим вариант решения задания из учебника Рымкевич 10-11 класс, Дрофа:
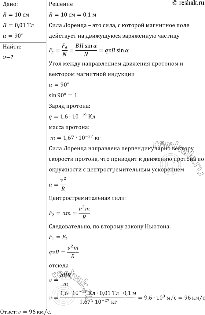
Протон в магнитном поле индукцией 0,01 Тл описал окружность радиусом 10 см. Найти скорость протона.
*Цитирирование задания со ссылкой на учебник производится исключительно в учебных целях для лучшего понимания разбора решения задания.
*размещая тексты в комментариях ниже, вы автоматически соглашаетесь с пользовательским соглашением