№804 ГДЗ Рымкевич 10-11 класс (Физика)
Решение #1
Решение #2
Решение #3

Рассмотрим вариант решения задания из учебника Рымкевич 10-11 класс, Дрофа:
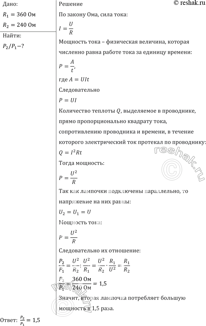
Две электрические лампочки включены в сеть параллельно. Сопротивление первой лампочки R1= 360 Ом, второй R2 = 240 Ом. Какая из лампочек потребляет большую мощность и во сколько раз?
*размещая тексты в комментариях ниже, вы автоматически соглашаетесь с пользовательским соглашением