№792 ГДЗ Рымкевич 10-11 класс (Физика)
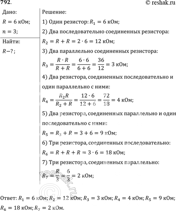
Решение #1
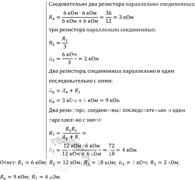
Решение #2

Рассмотрим вариант решения задания из учебника Рымкевич 10-11 класс, Дрофа:
Какие сопротивления можно получить, имея три резистора по 6 кОм?
*размещая тексты в комментариях ниже, вы автоматически соглашаетесь с пользовательским соглашением