№679 ГДЗ Рымкевич 10-11 класс (Физика)

Решение #1

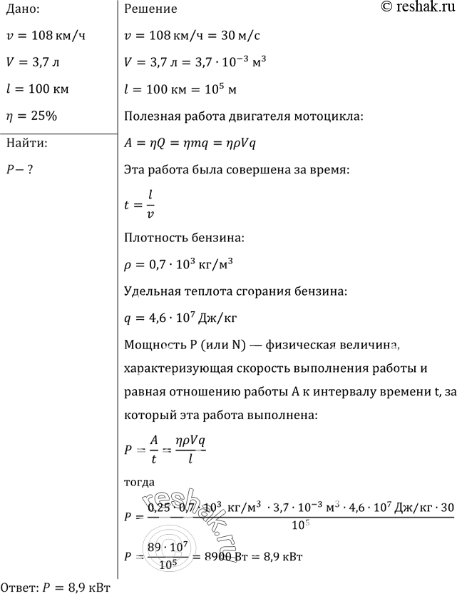
Изображение Какую среднюю мощность развивает двигатель мотоцикла, если при скорости движения 108 км/ч расход бензина составляет 3,7 л на 100 км пути, а КПД двигателя 25%...

Решение #2

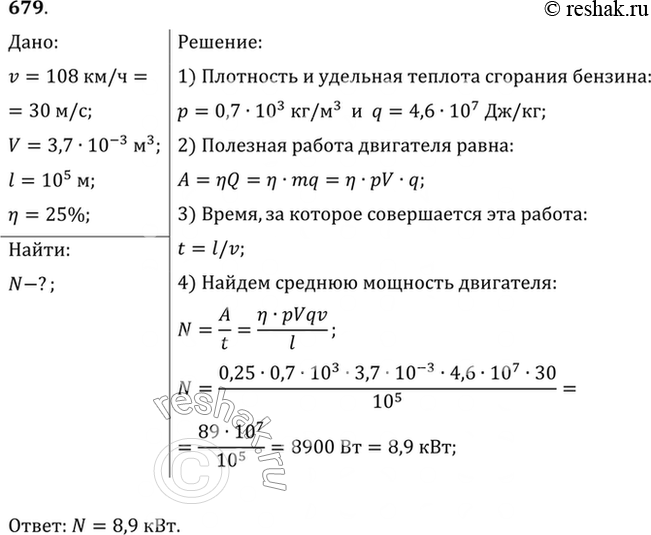
Изображение Какую среднюю мощность развивает двигатель мотоцикла, если при скорости движения 108 км/ч расход бензина составляет 3,7 л на 100 км пути, а КПД двигателя 25%...

Решение #3

Изображение Какую среднюю мощность развивает двигатель мотоцикла, если при скорости движения 108 км/ч расход бензина составляет 3,7 л на 100 км пути, а КПД двигателя 25%...
Загрузка...

Рассмотрим вариант решения задания из учебника Рымкевич 10-11 класс, Дрофа:
Какую среднюю мощность развивает двигатель мотоцикла, если при скорости движения 108 км/ч расход бензина составляет 3,7 л на 100 км пути, а КПД двигателя 25% ?
*Цитирирование задания со ссылкой на учебник производится исключительно в учебных целях для лучшего понимания разбора решения задания.
*размещая тексты в комментариях ниже, вы автоматически соглашаетесь с пользовательским соглашением