№678 ГДЗ Рымкевич 10-11 класс (Физика)
Решение #1
Решение #2

Рассмотрим вариант решения задания из учебника Рымкевич 10-11 класс, Дрофа:
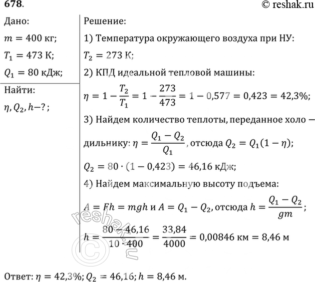
Идеальная тепловая машина поднимает груз массой m= 400 кг. Рабочее тело машины получает от нагревателя с температурой t = 200 °С количество теплоты, равное Q1= 80 кДж. Определить КПД двигателя и количество теплоты, переданное холодильнику Q2. На какую максимальную высоту Н поднимет груз эта тепловая машина? Трением пренебречь. В качестве холодильника выступает окружающий воздух, находящийся при нормальных условиях.
*размещая тексты в комментариях ниже, вы автоматически соглашаетесь с пользовательским соглашением