№631 ГДЗ Рымкевич 10-11 класс (Физика)
Решение #1
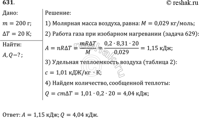
Решение #2

Рассмотрим вариант решения задания из учебника Рымкевич 10-11 класс, Дрофа:
Какую работу совершил воздух массой 200 г при его изобарном нагревании на 20 К? Какое количество теплоты ему при этом сообщили?
*размещая тексты в комментариях ниже, вы автоматически соглашаетесь с пользовательским соглашением