№625 ГДЗ Рымкевич 10-11 класс (Физика)
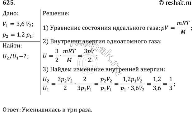
Решение #1
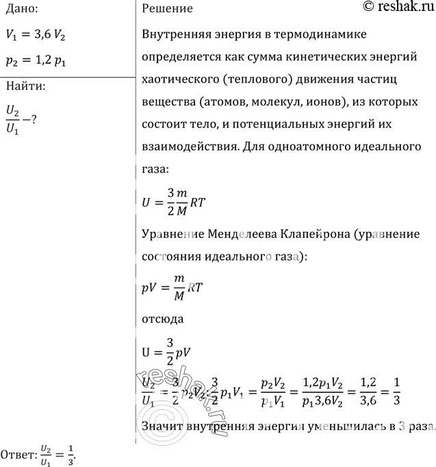
Решение #2
Решение #3

Рассмотрим вариант решения задания из учебника Рымкевич 10-11 класс, Дрофа:
При уменьшении объема одноатомного газа в 3,6 раза его давление увеличилось на 20%. Во сколько раз изменилась внутренняя энергия?
*размещая тексты в комментариях ниже, вы автоматически соглашаетесь с пользовательским соглашением