№479 ГДЗ Рымкевич 10-11 класс (Физика)
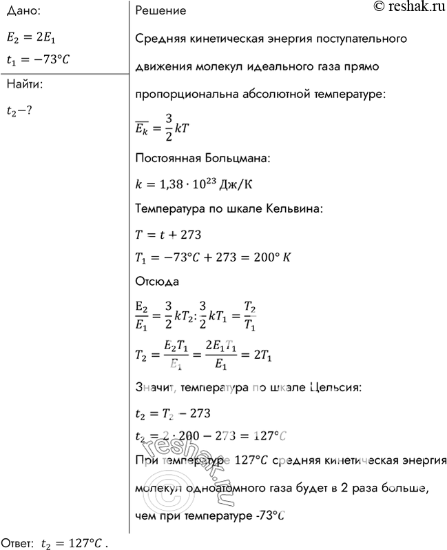
Решение #1
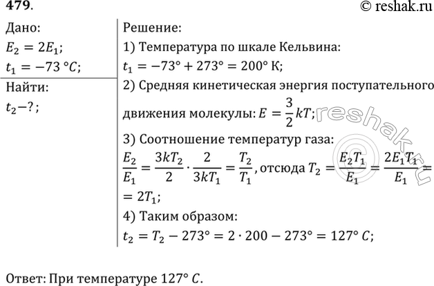
Решение #2

Рассмотрим вариант решения задания из учебника Рымкевич 10-11 класс, Дрофа:
При какой температуре средняя кинетическая энергия молекул одноатомного газа будет в 2 раза больше, чем при температуре -73 °С?
*размещая тексты в комментариях ниже, вы автоматически соглашаетесь с пользовательским соглашением