№378 ГДЗ Рымкевич 10-11 класс (Физика)
Решение #1
Решение #2

Рассмотрим вариант решения задания из учебника Рымкевич 10-11 класс, Дрофа:
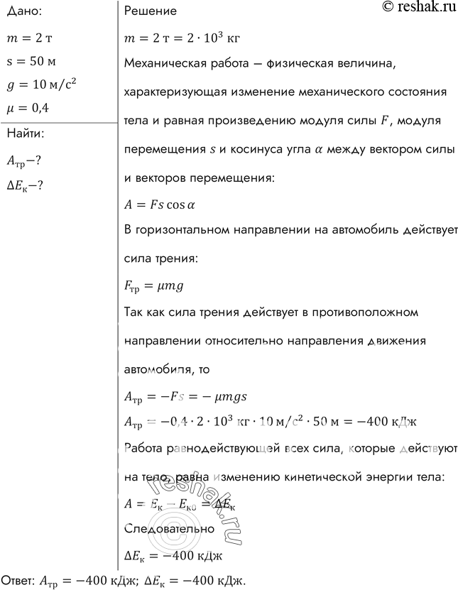
Автомобиль массой 2 т затормозил и остановился, пройдя путь 50 м. Найти работу силы трения и изменение кинетической энергии автомобиля, если дорога горизонтальна, а коэффициент трения равен 0,4.
*размещая тексты в комментариях ниже, вы автоматически соглашаетесь с пользовательским соглашением