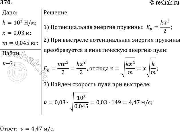
№370 ГДЗ Рымкевич 10-11 класс (Физика)
Решение #1
Решение #2

Рассмотрим вариант решения задания из учебника Рымкевич 10-11 класс, Дрофа:
При подготовке пружинного пистолета к выстрелу пружину жесткостью 1 кН/м сжали на 3 см. Какую скорость приобретет «снаряд» массой 45 г при выстреле в горизонтальном направлении?
*размещая тексты в комментариях ниже, вы автоматически соглашаетесь с пользовательским соглашением