№342 ГДЗ Рымкевич 10-11 класс (Физика)
Решение #1
Решение #2

Рассмотрим вариант решения задания из учебника Рымкевич 10-11 класс, Дрофа:
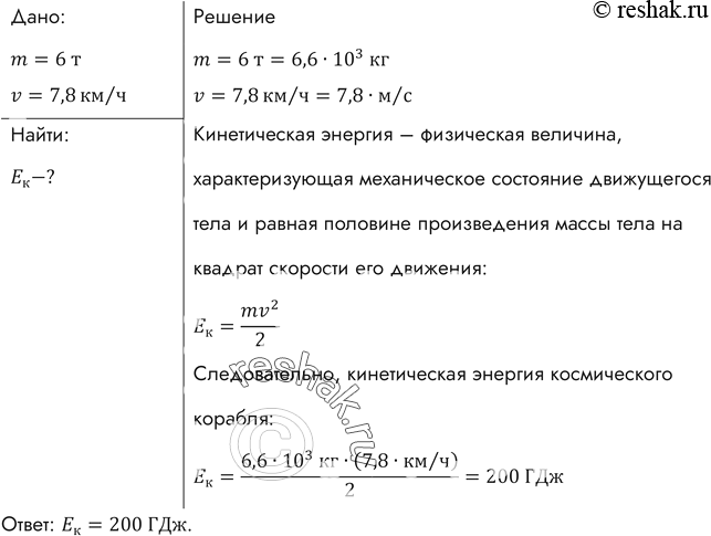
Какова кинетическая энергия космического корабля «Союз» массой 6,6 т, движущегося по орбите со скоростью 7,8 км/с?
*размещая тексты в комментариях ниже, вы автоматически соглашаетесь с пользовательским соглашением