№334 ГДЗ Рымкевич 10-11 класс (Физика)
Решение #1
Решение #2
Решение #3

Рассмотрим вариант решения задания из учебника Рымкевич 10-11 класс, Дрофа:
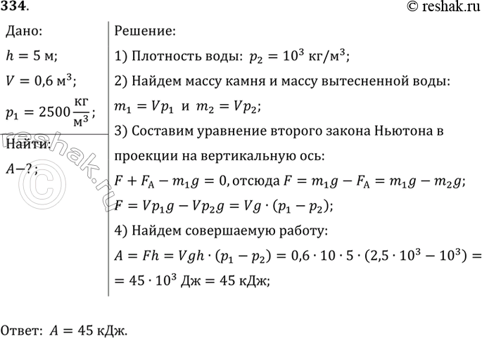
В воде с глубины 5 м поднимают до поверхности камень объемом 0,6 м3. Плотность камня 2500 кг/м3. Найти работу по подъему камня.
*размещая тексты в комментариях ниже, вы автоматически соглашаетесь с пользовательским соглашением