№157 ГДЗ Рымкевич 10-11 класс (Физика)
Решение #1
Решение #2

Рассмотрим вариант решения задания из учебника Рымкевич 10-11 класс, Дрофа:
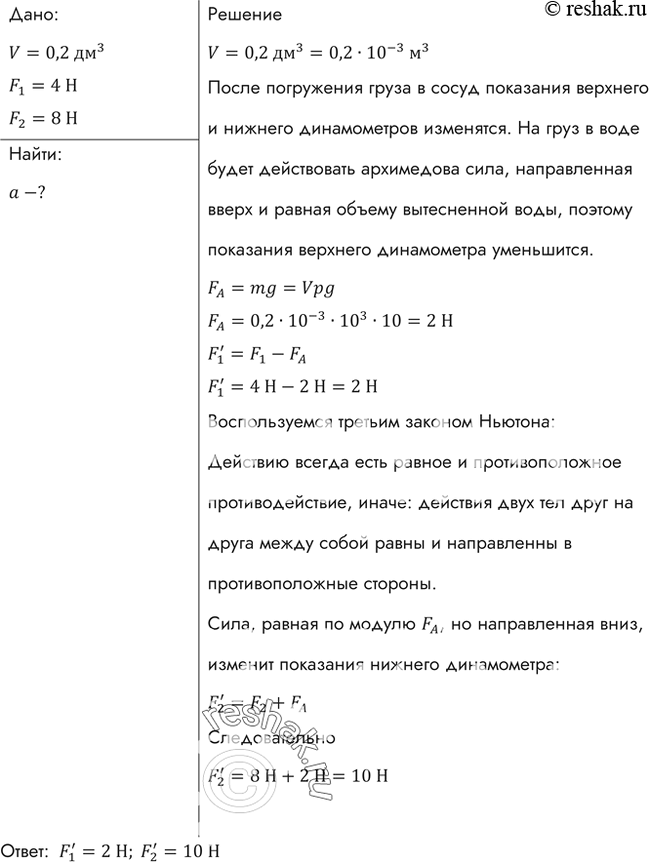
Что покажут динамометры (рис. 26), если верхний динамометр опустить так, чтобы груз объемом 0,2 дм3 оказался полностью погруженным в воду, но не касался дна сосуда?
*размещая тексты в комментариях ниже, вы автоматически соглашаетесь с пользовательским соглашением