№148 ГДЗ Рымкевич 10-11 класс (Физика)
Решение #1
Решение #2
Решение #3

Рассмотрим вариант решения задания из учебника Рымкевич 10-11 класс, Дрофа:
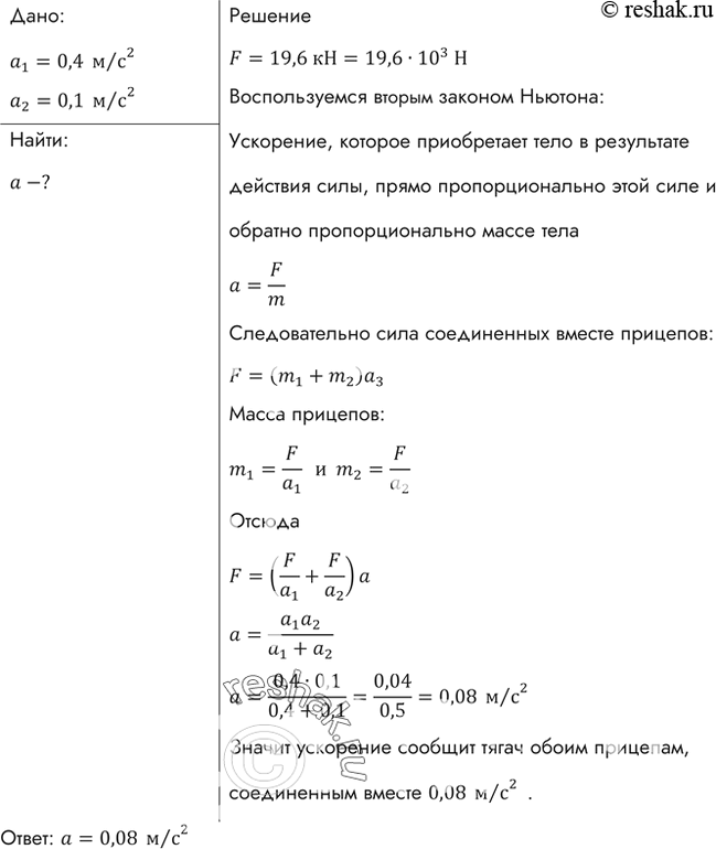
Порожнему прицепу тягач сообщает ускорение а1=0,4 м/с2, а груженому а2=0,1 м/с2. Какое ускорение сообщит тягач обоим прицепам, соединенным вместе? Силу тяги тягача считать во всех случаях одинаковой.
*размещая тексты в комментариях ниже, вы автоматически соглашаетесь с пользовательским соглашением