№105 ГДЗ Рымкевич 10-11 класс (Физика)
Решение #1
Решение #2
Решение #3

Рассмотрим вариант решения задания из учебника Рымкевич 10-11 класс, Дрофа:
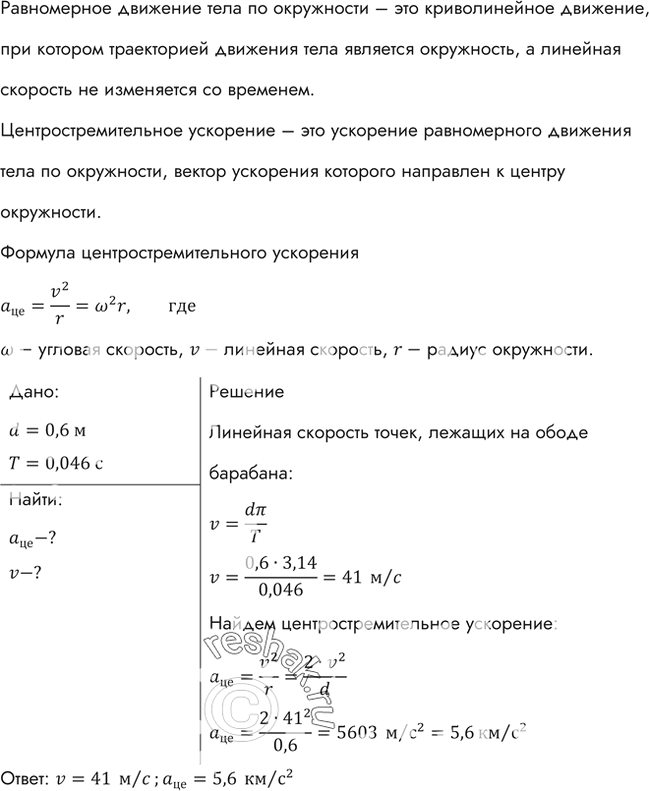
Период обращения молотильного барабана комбайна «Нива» диаметром 600 мм равен 0,046 с. Найти скорость точек, лежащих на ободе барабана, и их центростремительное ускорение.
*размещая тексты в комментариях ниже, вы автоматически соглашаетесь с пользовательским соглашением